[无障碍]
[设为首页]
[加入收藏]
图文信息
政务公开
政策法规
康复指导
教育就业
组织建设
文化体育
法律维权
服务指南
事业概况
首页
>
政务公开
图文信息
政务公开
政策法规
康复指导
教育就业
组织建设
文化体育
法律维权
服务指南
事业概况
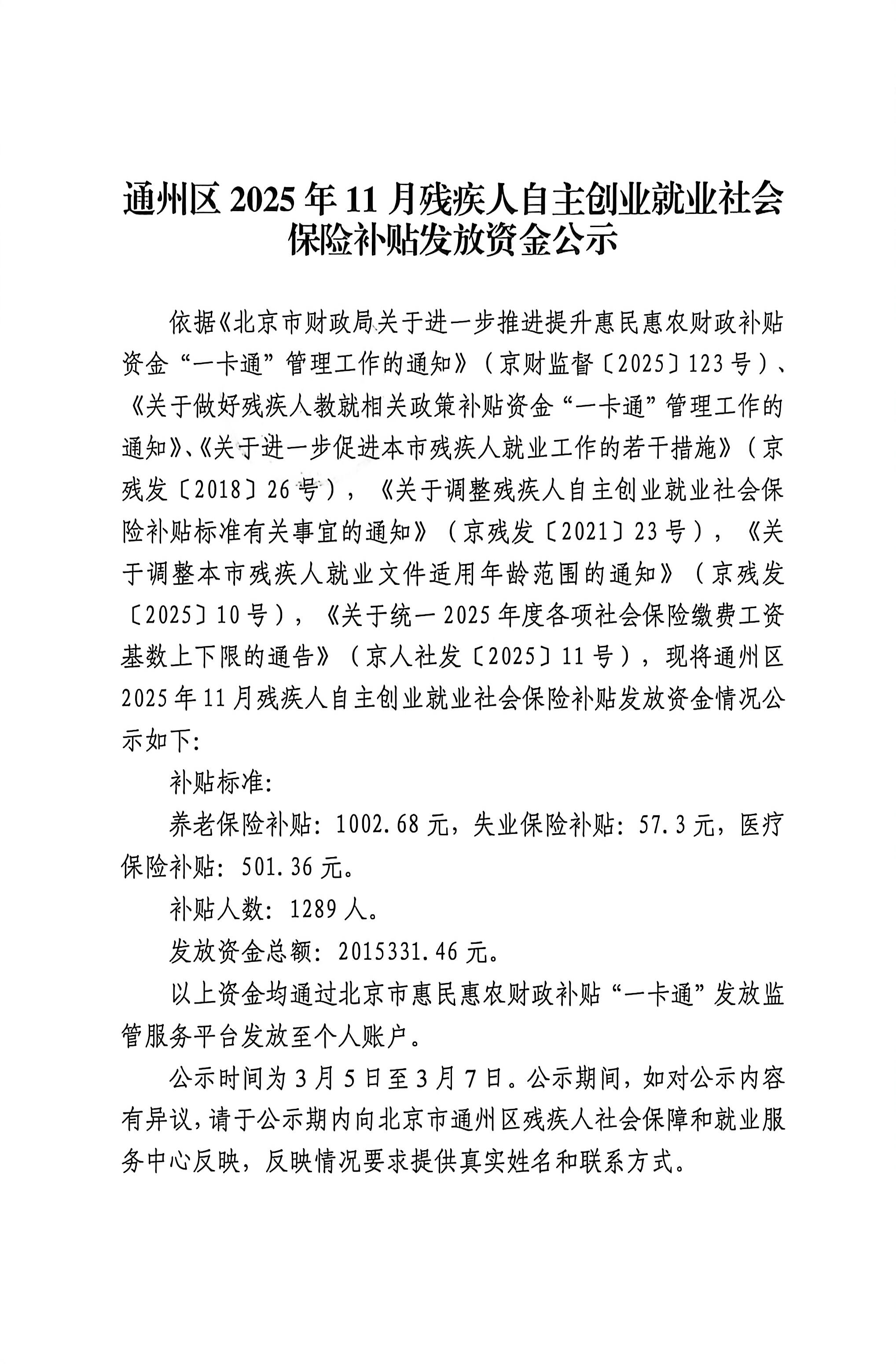
通州区2025年11月残疾人自主创业就业社会保险补贴发放资金公示
发表时间:2026-03-05 来源 : 区残联
【 字体:
大
中
小
】
〖
打印本页
〗 〖
关闭窗口
〗